2022年LETOU国际米兰官网体育硕士专业学位授权点年度建设报告
(专业型)
一、学位点总体概况
(一)学位授权点基本情况
2022年度在读研究生共计224人,毕业43人。2022年,LETOU国际米兰官网立足专业硕士授权点建设,积极响应社会经济与高等教育高质量发展需求,以立德树人为核心使命,凝聚全院师生力量推进改革创新。通过优化学科专业布局、强化师资队伍结构、深化教学科研协同发展等举措,实现了人才培养质量显著提升、学术创新能力持续增强、社会服务效能稳步突破的阶段性发展目标。
(二)培养目标、培养方向
本学位点紧扣“健康中国、体育强国、教育强国”等国家发展战略,立足云南省“面向南亚东南亚辐射中心”及“民族文化强省”的发展定位,以“民族体育创新、边疆体育服务、区域体育协同发展”为行动主线,构建“理论—实践—创新”三位一体的高层次体育人才培养体系。通过深挖云南民族传统体育资源、高原体育科学优势及边疆社会服务需求,重点培养兼具国际视野与本土情怀、专业能力突出、社会责任感强烈、道德品质高尚的体育领域复合型人才,为推动边疆民族地区体育教育改革、竞技体育突破、全民健身普及及南亚东南亚体育文化交流提供智力支持和人才保障。现设三个培养方向:体育教学、运动训练、社会体育指导。
(三)学位授予标准
本专业学位硕士研究生课程修满至少36学分,其中:课程学习28学分,教学实践8学分。通过开题、预答辩、送审和答辩等环节才可授予学位。
(四)研究生招生、在读、毕业、学位授予及就业基本状况
1、招生及在读情况
2022年本学位点共招收了71名研究生,其中推免生7人,在读研究生共计224人。学位点坚持推免制度与考试选拔并重,专业素养与道德素养并重。2022年暑假期间开展了优秀大学生暑期夏令营,共有52位同学参加,28名同学被评选为优秀营员,根据学校规定优秀营员若能获得所在院校推免资格,可根据本人志愿,直接通过推免系统录取为我校2023级硕士研究生。本次夏令营大大提高了我院影响力,为今后的招生起到了积极的促进作用。
2、毕业及学位授予情况
学院建立了高效有序的教学管理体制,通过开题、预答辩、送审和答辩等环节质量把关,淘汰不合格的毕业论文,提高毕业生学位授予质量。2022年学位申请43人,学位授予43人。
3、就业情况
本学位点以签订毕业生就业工作责任书的方式,加强毕业生就业工作的管理与指导。设立毕业生就业专项经费,举办毕业生就业讲座,开展各种资格证书培训以增强毕业生进入社会的就业竞争力。学生就业情况良好,就业率保持在93%。2022年毕业生就业去向:高等教育单位21人,中初等教育单位6人,民营企业11人,自主创业1人,升学1人。
(五)研究生导师状况
逐渐培养出了一支以体育教育专业师资为核心,涵盖体育教育学、运动人体科学、运动训练学、社会体育管理等学科为支撑的理论水平高、实务能力强、综合素质全面的专任教师队伍。2022本学位授权点共有研究生导师30名,校内导师24名,校外导师6名。新增导师1名。
二、学位点基本条件
(一)学位授权点各培养方向的师资队伍
本学位点现有专任教师47人。6个办公室和8个研究中心。其中,教授10人,副教授13人;博士学位7人,硕士学位24人;国家级裁判8人,一级裁判17人;健将运动员5人、国家一级运动员19人。教师队伍中,拥有享受国务院政府津贴专家、全国优秀教师、全国群众体育先进个人等一批获得国家级、省(部)、校(市)级荣誉称号的骨干教师。多人担任全国体育教学指导委员会委员和省级体育教学指导委员会委员,多人担任全国大学生体协和省大学生体协主要职务;多人被外派任教和参加国际学术交流。多人执裁北京奥运会、全运会、CBA联赛、WCBA、CVA联赛等重大赛事;一人获得第7届世界滑翔伞公开赛个人冠军,一人获批中国篮球协会认证的裁判讲师。
(二)科学研究
1、教师的科研项目
(1)纵向课题
2022年年度,教师获得立项的各类科研项目共1项,为云南省教育厅科学研究基金项目,经费累计1万元。此外,于2022年度期间仍在研的各类科研项目共计5项,经费累计179.94万。其中,国家哲学社会科学基金项目2项,云南省哲学社会科学基金项目2项。云南省教育厅科学研究基金项目1项。
(2)横向课题
2022年度,教师承担各级政府、企事业单位、国外机构等委托的发展规划、咨询报告等1项,累计经费10万元。
2、专任教师出版著作
2022年度,教师完成研究报告1部。
3、专任教师发表专业论文
2022年度,LETOU国际米兰官网指导教师共发表23篇论文,在北大核心期刊上发表论文2篇,在国内学术会议发表论文19篇,在国际学术会议发表论文2篇。
(三)研究生学习、科研支撑平台与实习实训基地
本专业硕士为全日制培养方式,采用理论知识与应用能力培养、人文精神与科学精神培养、专业素质和综合素质培养紧密结合的培养模式。
1、课程设置
按照国家学位办《体育硕士专业学位研究生指导性培养方案》的有关规定,并结合云南的实际情况,以及我校体育学科发展的优势,体育专业硕士课程设置模块如下表所示:
表1 体育专业硕士课程设置表

其中,运动休闲项目概要、运动心理理论与应用等2门课程为省级优质课程;运动伤病的防治与康复、运动训练理论与实践等2门课程为校级优质课程;运动促进健康、体育教材与教法设计、体育心理学理论与方法等3个教学案例库为云南省专业学位研究生教学案例库建设项目。
学院坚持把立德树人作为中心环节,将思政教育融入研究生教育的整个过程,公共学位课中增设中国特色社会主义理论与实践研究课程,3门专业学位课程:体适能评定与方法、体育教材教法、体育心理学理论与方法为校级课程思政示范课程。
专业选修课程根据云南特殊的地缘位置和多民族特征开设了极具特色的课程,如民族传统体育理论与实践、中华民族传统体育文化、高原训练理论与实践等。专业实践内容包括课程实训、术科教学、专业实习等。课程实训与综合实训相结合、校内实训与校外实训相结合。
2、科研支撑平台与实习实训基地
LETOU国际米兰官网体育硕士专业学位点已建成了一批覆盖体育专业不同领域的高水平示范性实习基地。主要包括云南省海埂运动训练中心等高原训练基地,实习实践基地、高原河湖水上运动研究中心、云南师范大学附属小学教学等教学实习实践基地、云南云湖水上运动产教融合实习实践基地等。此外,还有一批在建中的实习单位,即将成为LETOU国际米兰官网的签约实习基地。学院将加强与实习机构的联系,落实相关政策与管理制度,保障学生高质量地参与并完成实习。
(四)学生奖助体系
本学位点对于体育硕士专业学位研究生提供的奖助学金资助主要包括研究生国家奖学金、研究生省政府奖学金、研究生学业奖学金、优秀研究生干部奖学金、国家助学金等,其中研究生学业奖学金和国家助学金是100%全覆盖,2022年LETOU国际米兰官网研究生获得奖学金的情况如下表所示:
表2 2022年LETOU国际米兰官网研究生奖助情况

(五)管理服务与学生就业发展
1、管理服务支撑
学校高度重视体育硕士专业学位点的建设与发展工作。研究生院出台相关文件,制定了完善的专业硕士学位人才培养管理制度,并在经费保障等方面拨付专项经费大力支持本专业建设。
2022年LETOU国际米兰官网体育硕士专业学位点教学管理体制已初步完善。建立了专门的教学管理机构,制定了系统全面的培养方案以及其他教学管理文件。
为保障体育硕士专业学位培养质量,LETOU国际米兰官网对体育硕士招生、教学、教务、办公室工作及培养流程等都进行进一步的规范管理,先后制定了系列管理文件。历年来,学位点不断优化学生管理服务,通过对教学质量、实习体验、管理服务等多维度测评,研究生满意度达98%。
目前,我校为体育专业硕士研究生提供的网络管理服务主要是依托LETOU国际米兰官网研究生管理系统和LETOU国际米兰官网(含足球学院)网站。我校的研究生管理系统主要为学生提供注册、学籍管理以及学位答辩和学位申请等方面的服务管理。LETOU国际米兰官网网站主要提供学院事务通知、学术交流资讯、就业信息发布、资料下载等管理和服务。
2、学生就业
学院形成班子成员帮扶建档立卡户学生,研究生导师帮扶所带研究生,班主任和辅导员帮扶班级同学的帮扶机制。提升人才培养质量,深化教育教学改革,启动专业师范认证,加强主干课程建设,加强学科建设。根据专业实际,从毕业生需求出发,学院访企拓岗主要是教育行业(教育局、公办学校、私立学校)以及体育公司,积极访企拓岗,为毕业生提供岗位,进一步做好未就业学生的思想工作,政策宣讲,切实转变观念,帮扶学生“先就业、再择业”。
三、研究生人才培养工作
(一)招生选拔情况以及为保证生源质量采取的措施
推免方面,学位点与国内外诸多知名高校和研究机构建立了良好的合作制度,鼓励这些培养单位推荐优秀人才报考本校体育专业硕士;考试选拔方面,学位点对报名、资格审查、考试、录取各环节充分重视,为考生提供有效信息和便利条件。本学位点从两方面入手吸引优质生源:一是加强学科实力建设,提升在国内外的影响力,多年来在学界和实务领域积累了良好的口碑;二是积极向国内外兄弟院校、培养单位宣传本学位点的优势和特色,提高学位点的知名度和美誉度,更加精准地吸引有志从事体育的优秀学生报考本学位点。
(二)党建与思想政治教育工作开展情况
LETOU国际米兰官网党委是LETOU国际米兰官网党的基层组织,于2008年获批成立,负责领导学院党的建设、思想政治工作和群众工作,截至2022年底,LETOU国际米兰官网党委共有在籍党员103名,包含:教职工党员46人、硕士生党员47人、本科生党员10人。其中,研究生正式党员43人,预备党员4人(新发展党员3人,从外校转入1人)。另外,还有硕士生入党积极分子25人。
在LETOU国际米兰官网党委正确领导下,学院形成了“书记带书记、一级抓一级”的坚强领导体系,认真贯彻党的教育方针,不断健全党建工作体制机制,全面加强党组织建设。党建引领学院发展方面,院党委坚持以习近平新时代中国特色社会主义思想为指导,积极发挥政治核心作用,以政治建设为统领,以党建引领事业发展,坚定不移地全面贯彻落实党的教育方针,毫不动摇地坚持和加强党的全面领导。思想政治教育工作方面,通过建立党建引领、党政协同、全员覆盖的师德师风建设工作体系,进一步促进教师师德意识转化为日常教育教学实践中的“五个统一”,将师德师风建设内嵌于教学全过程和教师职业发展全过程。学院制定了《LETOU国际米兰官网导师立德树人工作联系手册》,改革研究生导师评价制度,推广优秀导师经验等工作,导师严格落实《研究生导师指导行为准则》文件精神,加强师生联系,对研究生进行学术道德规范与学术伦理教育,在研究生思政教育中作用显著。
(三)课程教学、实践教学及保障措施
LETOU国际米兰官网为提升研究生的就业实践能力,积极开设各专业技术资格证培训与考试,2022年研究生获得跳绳、游泳、排球、体育舞蹈、动力艇、啦啦操等项目教练员、裁判员等职业资格证书,以及普通话、英语四六级等各类资格证书,共计16人次。
(四)导师指导和学术交流
实行导师负责制。采取“双师型”的培养与指导方式,即校内、外导师联合培养,以校内导师为主,充分发挥校外导师的作用。培养过程中,由既有理论水平,又有来自实践领域具有丰富经验优秀专业人才构成“双师型”教师队伍承担专业课程教学。
表3 导师指导开展的学术交流活动

(五)产教融合协同育人情况
基于“工作过程”的课程实习实训基地建设。开发适合在基地教学的课程,将培训的内容有机地融入专业课程。研究生课程依托体育科研所与帆船基地,培养学生的实践能力。2022年度38人次师生到抚仙湖帆船水上运动产教融合研究生联合培养基地实习实训。
(六)学风建设及论文质量保证
本学位点在2022年度加强管理制度建设,保证研究生培养质量。学位论文管理制度中涉及的开题报告、中期考核、学术规范审核、盲审评阅、集中答辩、优秀学位论文评选等环节的规定。特别是在论文盲审评阅环节,我院首次委托论文送审平台进行送审服务,对43篇学位论文进行严格质量把控,在保障人才培养质量上起到了关键作用,有力推动了广大学生将主要精力放在论文质量和学术水平的提升上,同时也强化了学术道德、学术规范和学习风气。
四、学位点服务贡献典型案例
(一)本学位点在科研成果转化
本学位点研究成果及时转化为教学成果,促进了人才培养、科学研究与社会服务的融合发展。同时导师带领学生参加各级各类课题及创新创业大赛,其中LETOU国际米兰官网第二届专业学位研究生实践创新项目立项7个,互联网+项目7个,其他创业大赛获奖3次,国家级专利1项。
(二)促进科技进步
LETOU国际米兰官网长期服务高水平竞技运动队,为运动员心理训练、体能提升、运动损伤的防护与康复等提供强有力的科技支撑与服务。
1、2022年LETOU国际米兰官网与云南省体育局签订了战略合作,依托LETOU国际米兰官网,聚集云南省高校、运动项目协会、体育学术团体等各领域专家,建设智库—“云南省体育赛事暨青少年体育发展研究中心”。双方合作共建云南体育新型智库,围绕云南体育领域的重大现实问题展开研究,把研究成果转化为政府决策施政的重要依据,为全省经济社会发展作出贡献。
2、LETOU国际米兰官网完成了竞少处委托开展体育赛事管理和青少年体育工作的改革政策及相关领域治理标准构建咨询、评估,参与起草了《云南省体育类非学科类校外培训机构准入指引(试行)》。
3、LETOU国际米兰官网研究团队为云南省体育局的体育赛事监管体系建设、体育赛事风险防范机制建设、青少年体育标准建设等工作提供人才和智力支持。协助完成了《云南省加强赛事活动安全管理工作联动机制工作方案》、《云南省关于建立健全体育赛事安全防范长效机制的意见》。
4、体教融合调研
2022年6月25日—10月由省体育局竞赛管理和青少年体育处牵头,LETOU国际米兰官网组建了12名教师、28名研究生与省青训中心共同组建60人的调研团队,赴全省14个州市开展体教融合推进情况的实地调研。调研组围绕体育与教育目标、体制、资源等方面的融合情况进行调研,与96个政府部门、学校和社会体育组织进行座谈,对近500人进行访谈。收集具有创新性、先进性的典型案例,发现体教融合的问题与困境。形成了2万余字《云南省体教融合推进调研报告》《云南省体教融合推进典型案例集》和《云南省少体校改革专题调研报告》、《云南省运动员文化学习调研报告》两个专题报告。
(三)服务国家和地区经济发展
1、服务国家发展战略
助力健康中国、体育强国建设。围绕“平台建设,资源整合,服务发展”三大核心理念展开工作。开展了数字体育、竞赛管理、青少年体育等方面的咨询政策研究工作,为体育领域重大决策提供智力支持。服务“一带一路”建设。举办柬埔寨国家队与LETOU国际米兰官网队友谊赛,组队参加“远东杯”国际帆船拉力赛,展示中国西南高原风采,深入参与区域间体育、教育、科技、文化等领域的交流与合作。
2、服务地区经济发展
一是强化地区产业品牌效益。LETOU国际米兰官网与中帆协签署战略合作协议,于百年校庆期间举办首届云大杯帆船邀请赛,强化“高原帆船”的品牌效应,为打造“水上运动内陆示范地”起到了积极促进作用。
二是赋能地方企业产品链的升级优化。例如,与抚仙湖帆船基地合作共建产教融合基地,提供更多优质人才入行,吸引更多公共服务及资本投入,促进了高校与企业资源整合及优质产业要素的流动。
三是参与搭建产业交流“朋友圈”。深度参与云南省首届体育产业大会、首届中国户外运动产业大会,以高校资源赋能搭建对外展示云南体育产业的交流平台,连接国家级相关组织、学界知名专家、业界重要企业、明星人物来到云南、参与云南、爱上云南,提升云南体育产业及其经济效益的知名度、话语权和影响力。
(四)繁荣和发展社会主义文化等方面
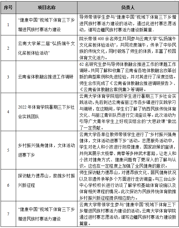
长期积极致力于推动中国特色社会主义体育文化的繁荣发展。每年组织学生进行三下乡实践活动,开展红色教育、专业交流等活动。为庆祝全国第15个“全民健身日”,科学指导群众性体育运动,进一步增强社会体育指导员服务意识,提升科学健身指导技能和理论水平。8月1日LETOU国际米兰官网的“社会体育指导员进村寨社科普及志愿服务队”从昆明出发,到达西双版纳州勐遮镇曼拉村。开展以“建设文化强省、传承红色基因”、“健康锻炼宣讲助力村寨老年人健康知识以及锻炼知识普及”等主题文化宣讲活动。
五、存在的问题及改进措施
(一)课程内容时效性不充分
课程体系建设是全日制硕士研究生培养的重要内容之一,部分体育专业硕士课程内容不足以“与时俱进”,无法充分满足当今体育领域的新趋势和挑战。
需进一步优化课程内容设置,引进先进、新颖、实用性强的课程内容和教学方法。
(二)国际化水平不足
学位点建设过程中“引进来、走出去”的相关学术交流、活动开展、实习实践比较欠缺,学生的国际化视野有待开阔,学位点的国际交流机会、平台、合作的潜力需要进一步挖掘,助力学校“双一流”建设过程中国际化进程的力度有待加强。
下一步,立足云南区位优势,主动积极融入学校、全省、全国各项国际化体育学术、体育文化、体育竞技交流,积极争取国际交流的机会和配套支持资源。
(三)师资队伍结构有待优化
当前,本学位点随着招生规模的不断扩大,出现了专任教师数量欠缺的问题。我们将创造条件积极引进高学历人才,力争未来五年持续引进博士和专业课教师。